The Earth as seen from space.
Aviso de privacidad | Procedimiento

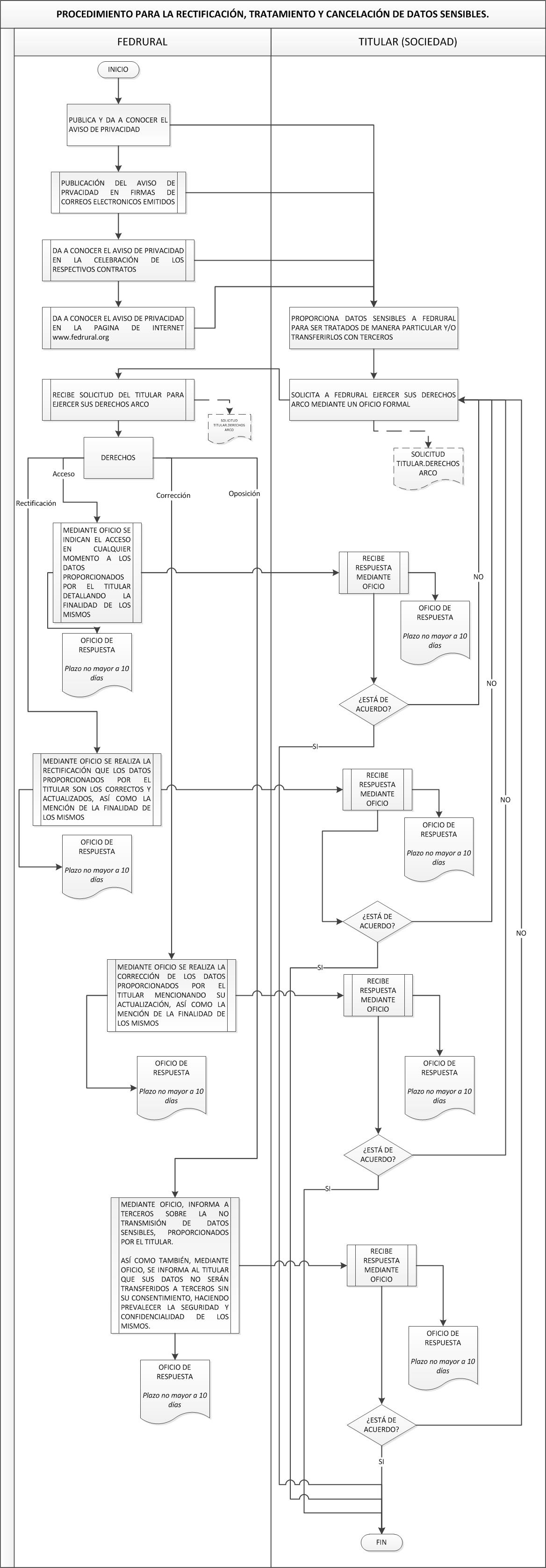
PROCEDIMIENTO PARA LA RECTIFICACIÓN, TRATAMIENTO Y CANCELACIÓN DE DATOS SENSIBLES

Usted como Titular tiene derecho de acceder a sus datos personales que poseemos y a los detalles del tratamiento de los mismos, así como a rectificarlos en caso de ser inexactos o incompletos; cancelarlos cuando considere que no se requieren para alguna de las finalidades senalados en el Aviso de Privacidad, estén siendo utilizados para finalidades no consentidas o haya finalizado la relación contractual o de servicio con esta Federación, o bien, oponerse al tratamiento de los mismos para fines específicos.

Esta Federación está comprometida a respetar cabalmente sus derechos:

A-acceso a los datos personales por parte del Titular.

R-rectificación de los datos personales que sean correctos y actuales del Titular.

C-corrección de datos personales en caso de ser incorrectos o actualizados por parte del Titular.

O-oposición a la transferencia y tratamiento de los datos del Titular.

Los mecanismos que se hemos implementado para el pleno ejercicio de sus derechos ARCO son a través de la presentación de una Notificación para hacer cumplir sus derechos mediante un oficio formal dirigido a nuestro departamento de datos personales, con el Gerente General, CP José Antonio Ortega Carbajal, ubicado en las oficinas de Federación de Instituciones y Organismos Financieros Rurales, A.C., con domicilio en Calle Hermosillo No. 14, Colonia Roma Sur, Delegación Cuauhtémoc, C.P. 06760 México, Distrito Federal.

Su solicitud deberá contener la siguiente información:

  • Nombre del Titular informando de la validación, corrección, actualización o cancelación de sus datos. En su caso, la oposición a la transferencia de los datos catalogados como sensibles.
  • Datos de contacto para proporcionar el estado de respuesta a su solicitud, así como el tratamiento de la misma.

Una vez recibida su solicitud se dará lugar a un plazo no mayor a 10 días hábiles para informarle el grado de avance, entregando a usted mediante un oficio, la respuesta indicando el modo en que se dio tratamiento a sus datos sensibles o en su caso, la cancelación del uso de los mismos.

Para mayor información, favor de comunicarse al departamento de privacidad con el Gerente General, CP José Antonio Ortega Carbajal, ubicado en las oficinas de Federación de Instituciones y Organismos Financieros Rurales, A.C., con domicilio en Calle Hermosillo No. 14, Colonia Roma Sur, Delegación Cuauhtémoc, C.P. 06760 México, Distrito Federal, teléfono: 52 64 03 15/16 ext. 138 correo electrónico: ortegaja@fedrural.org

INICIO | NOSOTROS | SERVICIOS | SOCIOS | CONTACTO
Copyright © J&A SCAN 2011